Jos joku värkkäilee ite
releistystä tai siihen printtiä (varsinkin näillä samoilla
releillä), niin
kannattaa huomata että BCC:n ohjeen relekortissa on bugi.
Ei nimittäin sitten tarvii tehdä hommaa moneen kertaan moneen
kertaan, niin kuin
minulle kävi hi...
Omaa hölmöyttä tietenkin, kun en katsonut Matsushitan datoja,
ennen kortin piirtämistä.
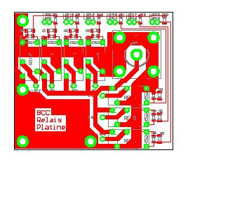
Kytkentäkaava on kyllä oikein !
Alla BCC:n kortti

Releen kantakytkentä.

Niin kuin kuvasta näkyy releen vaihtopinni menee maihin.
Näin ollen lepotilassa kaikki suodinyksiköt ovat maissa
yhtaikaa , niin kuin pitääkin.
Kun jotain releparia ohjataan ko. releen hoitama suodin yksikkä
irtoaa maista ,suodin jää ilmaan ja rele kytkee molemmat UHF
liittimet maihin ??????? (niinkuin myös rel 7 eli thruline
relekin tekee.)
Filtterisysteemi ei varmastikkaan toimi tommosilla korteilla.
Siis jos ?? teet itse omaa
printtiä , niin alla piirtämässäni kuvassa on tuo RF-
linjojen kytkentä nyt oikein.
Muuten nuo erilliset kortit on ihan ok, kunhan vain nuo RF-linjat
muuttaa .
Kuva uusittu 07.09.2007 RF-kytkentä
nyt oikein

Oikeassa kytkennässä releen
vaihtopinni pitää olla kiinni suodinyksikköön menevässä
linjassa.
Lepotilassa suodin on irti UHF-littimelle menevästä linjasta ja
kytkeytyneenä maihin.
Kun relettä ohjataan irtoaa suodin maista , ja kytkeytyy
molemmista päistään UHF-liittimien linjoihin .
Samaan aikaan Thruline releet katkaisevat suoran yhteyden UHF-liittimien
välillä .
Thruline releet kytkevät samalla maihin thruline releiden välisen
linjan .
Uuhh,,,, jopa tuli selitettyä monimutkaisesti hi..
Ja tutkimukset senkun jatkuu hi.
73 de oh6mf