
Finnfet FF600 Fet lineaarisen kaupallinen valmistus on loppunut.
Pekka OH1RY ja Jaska OH1MA ovat päättäneet antaa linukan skemoja ym dokumentteja
vapaasti kotitinailijoiden käyttöön. Siirtelen niitä tänne sivuilleni pikkuhiljaa.
Tuotannosta on myös jäänyt jonkinverran piirilevyjä ja lupauduin välittämään niitä
täällä Suomessa niille, jotka tinailutouhuissa ko. piirilevyjä mahdollisesti tarvitsevat.
Linukka qrv

Linukan ohjain/ympäristö korttisatsi, jonka voi lunastaa hintaan 25 EUR (sis. postikulut)

Laitteen sisusta (lpf puoli)
Kuvaa klikkaamalla näet sen suurempana
Dokuja ensialkuun:
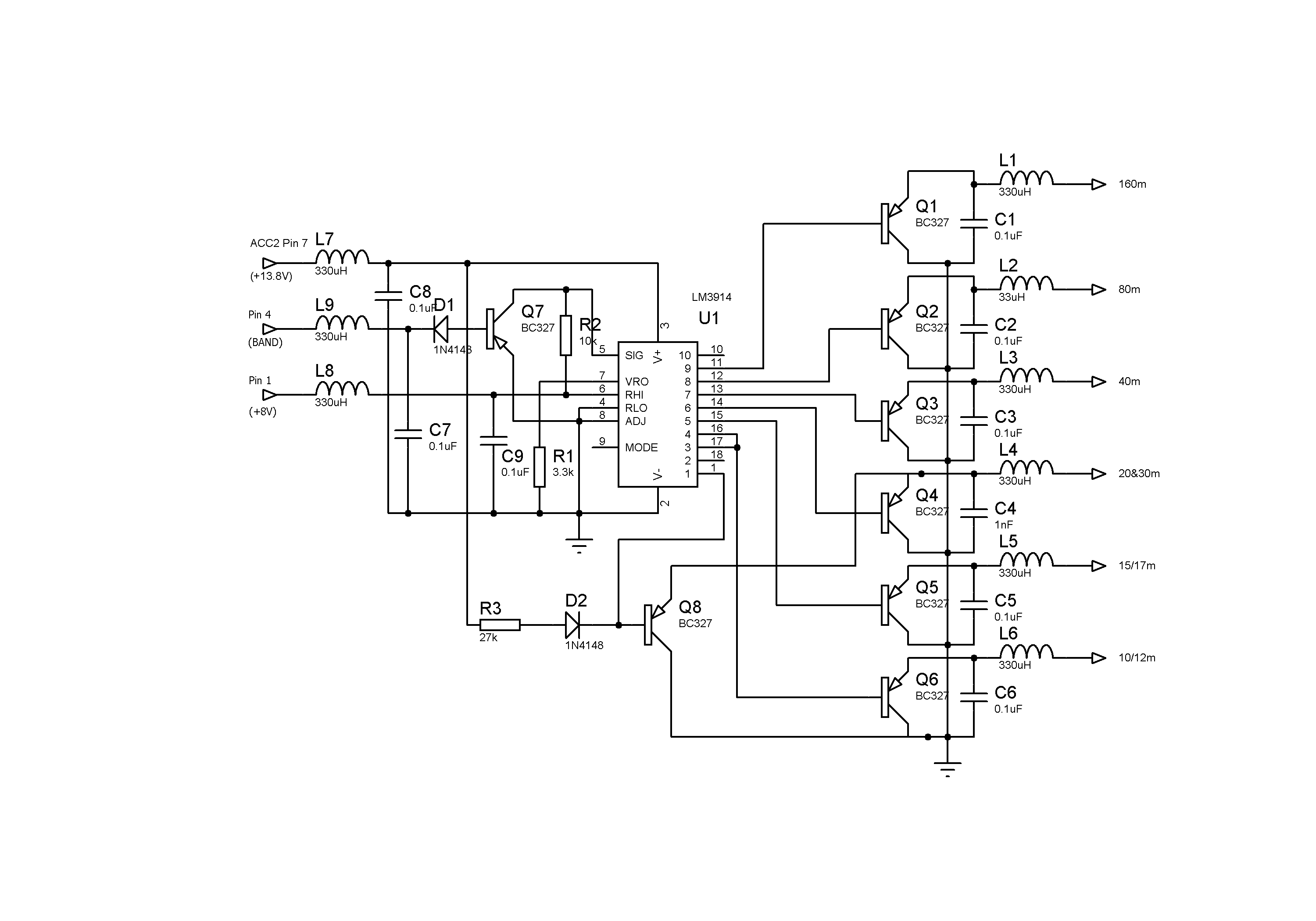
EB104 linukan lohkokaavio Finnfet piirikorteillaTNX! OH3CV:lle
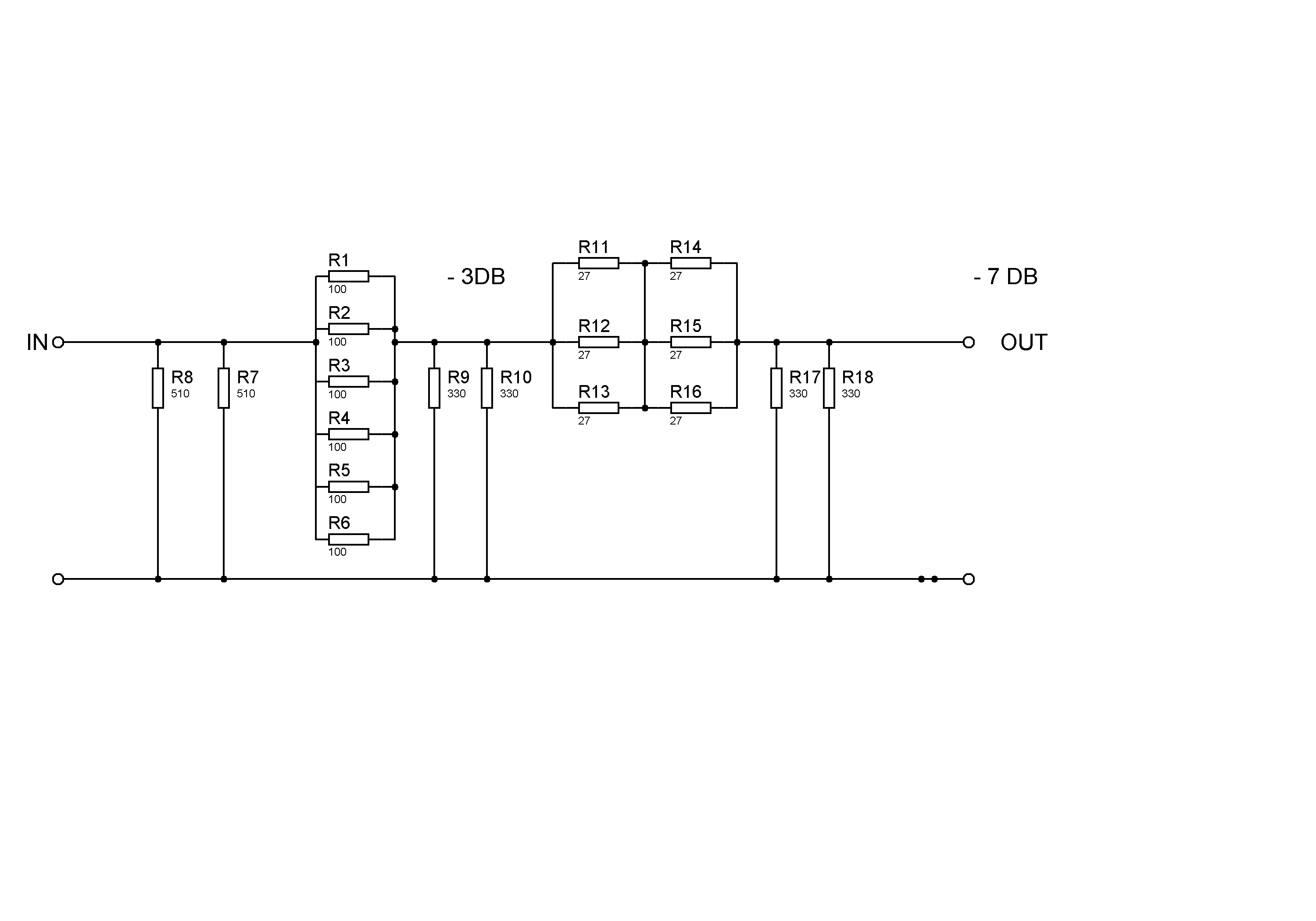
7dbatt.bmp
BB100v22.bmp
cb300.bmp
cb300sc.bmp
ffant.bmp
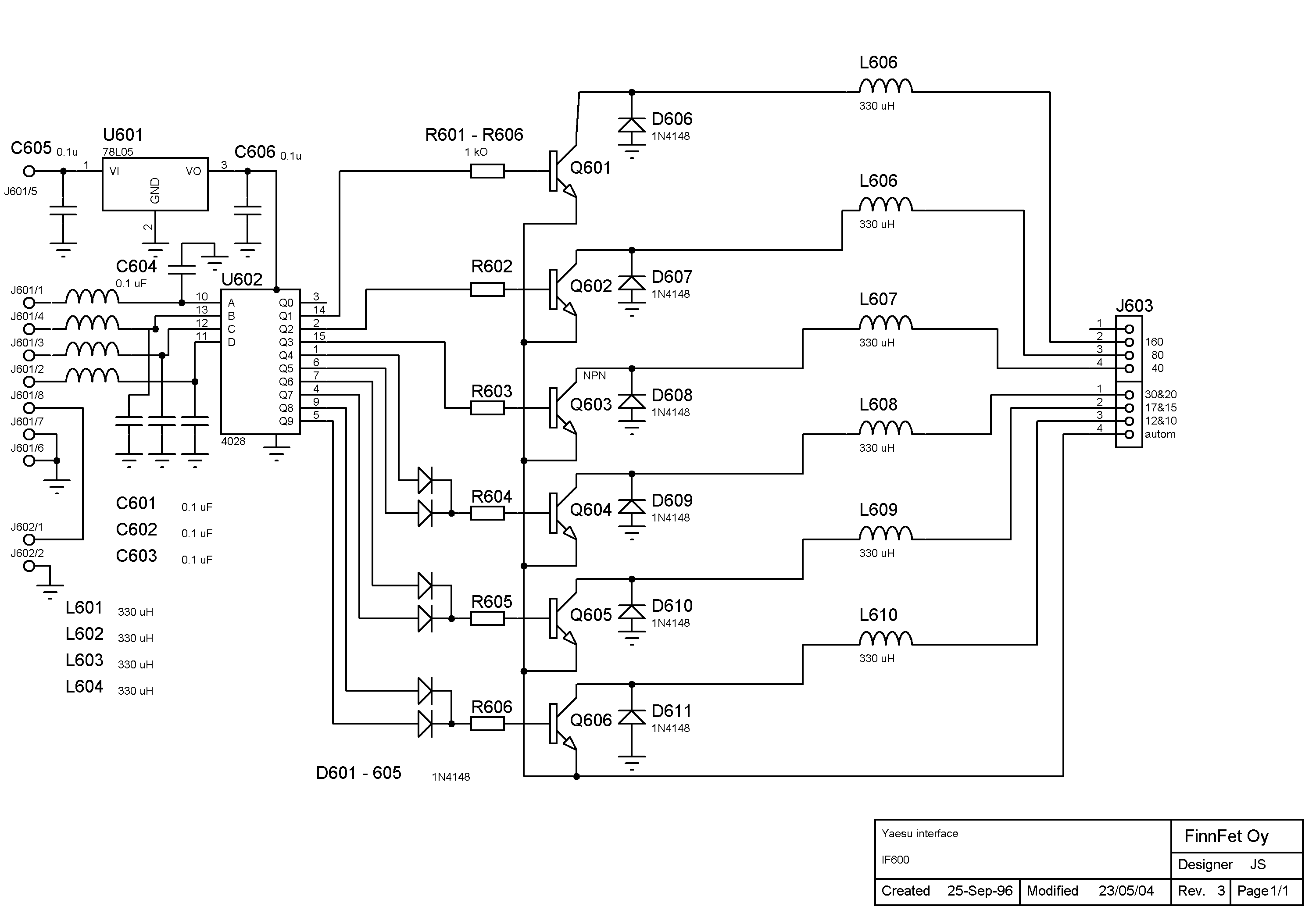
if601icom.bmp
if601.bmp
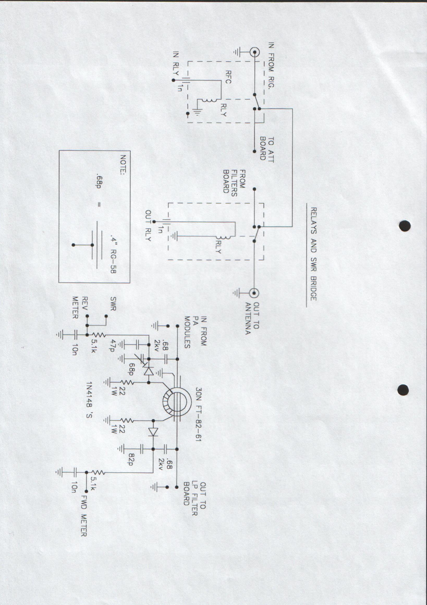
swr_and_relay_module.jpg